La calidad del sueño tiene efectos positivos en los hábitos de sueño y alimentación de los niños. La mejora de la calidad del sueño también está relacionada con la formación en higiene del sueño. Este estudio se realizó para determinar el impacto de la educación en higiene del sueño en el control del sueño y la nutrición en niños de 10 a 18años. Además, intentamos explorar la asociación entre los problemas de sueño y las conductas alimentarias entre ellos antes y después del programa de formación.
MétodosSe realizó un estudio cuasiexperimental, del 25 de agosto al 27 de diciembre de 2023, con niños de 10 a 18años que participaron voluntariamente en el estudio con el consentimiento de sus padres. Se recogieron datos de un total de 80 niños de 10 a 18años. El estudio investigó la relación entre los problemas de sueño y las conductas alimentarias. Los categorizamos en dos grupos aleatoriamente: grupo de entrenamiento y grupo de lista de espera. Exploramos la asociación entre los cambios en los problemas de sueño y los cambios en las conductas alimentarias entre el grupo de entrenamiento. Los datos se recopilaron utilizando las siguientes herramientas: formulario de datos sociodemográficos, cuestionario de hábitos de sueño del niño (CSHQ) y escala de alimentación de tres factores (TFEQ).
ResultadosEntre los participantes, la proporción (grupo de entrenamiento) de niños y niñas participantes fue de 60,0% y del 40,0%, respectivamente. Existe una diferencia estadísticamente significativa entre los cambios en las puntuaciones de la encuesta de hábitos de sueño de los niños antes y después de la prueba y las puntuaciones de la escala de alimentación de tres factores (p<0,01) y una diferencia significativa entre las puntuaciones de los grupos en términos de entrenamiento de higiene del sueño y la gestión de la nutrición antes y después del sueño (p<0,01). Se concluyó que el entrenamiento en higiene del sueño tiene una relación y un efecto entre el sueño y la gestión de la nutrición.
ConclusiónObservamos que los problemas de sueño de los niños de 10 a 18años estaban asociados con sus conductas alimentarias. La educación en higiene del sueño impactó significativamente y de manera positiva el sueño y la gestión de la nutrición. Por lo tanto, el entrenamiento en higiene del sueño tiene un efecto importante en la calidad del sueño de los niños y la gestión nutricional.
Sleep quality has positive effects on children's sleep and eating habits. In turn, improvement in sleep quality is associated with sleep hygiene training. The aim of our study was to determine the impact of sleep hygiene education on sleep and nutrition management in children aged 10 to 18years. In addition, we explored the association between sleep problems and eating behaviours in participants before and after the training programme.
MethodsWe conducted a quasi-experimental study between August 25 and December 27, 2023, in children aged 10 to 18years who participated in the study on a voluntary basis with the consent of their parents. We collected data from a total of 80 children aged 10 to 18years. The study investigated the relationship between sleep problems and eating behaviours. We randomly allocated participants to one of two groups, the training group or the waitlist group. We assessed the association between changes in sleep problems and changes in eating behaviours in the training group. The data were collected using a sociodemographic data form, the Children's Sleep Habits Questionnaire, and the Three-Factor Eating Questionnaire.
ResultsIn the study sample, the proportions of male and female participants (training group) were 60.0% and 40.0%, respectively. There was a statistically significant difference between the pretest and post-test scores in the Children's Sleep Habits Questionnaire and the Three-Factor Eating Questionnaire (P<.01) and significant differences in the changes in sleep and eating habit scores between groups between the pre- and post-sleep hygiene training timepoints (P<.01). Thus, we concluded that sleep hygiene training is associated with and has an impact on sleep and nutrition.
ConclusionWe observed that in children aged 10 to 18years, sleep problems were associated with their eating behaviours. Sleep hygiene education had a significant and favourable impact on sleep and nutrition outcomes. Thus, sleep hygiene training has an important effect on children's sleep and diet.
El sueño es un proceso fisiológico fundamental y una necesidad biológica, al igual que el aire, el agua y los alimentos. Es crucial para la salud y el bienestar de todos los seres vivos y, en el caso de los adolescentes, importante para su crecimiento y desarrollo1. Los problemas de sueño son comunes en los niños durante el desarrollo físico; sin embargo, especialmente en los adolescentes, pueden dar lugar a problemas fisiológicos y psicológicos importantes con repercusiones significativas para sus familias y cuidadores2. Además, es fundamental proteger a los niños de los problemas relacionados con el sueño y/o los malos hábitos de sueño3. Por lo tanto, es preciso evaluar la calidad y los hábitos del sueño en los niños dentro de la evaluación de problemas relacionados que puedan afectar su desarrollo y calidad de vida. Esto podría facilitar la intervención precoz para evitar futuros riesgos.
La nutrición consiste en el proceso de consumir y utilizar los nutrientes necesarios para el crecimiento, el desarrollo y una vida larga, sana y productiva. Un sueño inadecuado y de mala calidad, una nutrición inadecuada y desequilibrada y hábitos alimentarios poco saludables pueden tener un efecto perjudicial en la calidad de vida de los niños. Un estudio reciente comprobó que la falta de sueño tenía un efecto negativo en algunas funciones del sistema endocrino e inducía cambios en el apetito, con estimulación de la hormona ghrelina y la hormona anorexígena leptina, y concluía que los niños en edad escolar deberían dormir entre 8 y 10horas. Otro estudio concluyó que los niños en edad escolar deberían dormir entre 8,5 y 10horas por noche, ya que un sueño insuficiente podría provocar irritabilidad e inatención, lo que se traduciría en un bajo rendimiento académico y también en problemas de sueño, sobre todo en familias y cuidadores; además, la falta de sueño es a menudo causa de problemas emocionales, como estrés e irritabilidad, o fisiológicos, como fatiga o dolor de cintura o espalda4,5.
Hay datos fehacientes que demuestran que los hábitos alimentarios y los de sueño están relacionados6. Se cree que el sueño insuficiente o de mala calidad y la nutrición y los hábitos alimentarios inadecuados y desequilibrados son factores contribuyentes a la prevalencia en aumento de la obesidad en la población infantojuvenil. Un estudio reveló que la falta de sueño afecta negativamente a funciones concretas del sistema endocrino y provoca cambios en los niveles de la hormona ghrelina, que estimula el apetito, y de la hormona leptina, que lo inhibe7. Otro estudio concluyó que los niños en edad escolar deberían dormir entre 8,5 y 10horas. Se ha hecho hincapié en que un sueño insuficiente puede provocar irritabilidad y déficit de atención en los niños, lo que se traduce en un bajo rendimiento académico y en hábitos alimentarios desequilibrados8. La falta de sueño influye directamente en el aumento de peso, en la nutrición desequilibrada e inadecuada y en los hábitos alimentarios, y puede aumentar significativamente el riesgo de sobrepeso y obesidad, especialmente en niños y adolescentes de 10 a 18años.
La higiene del sueño abarca una serie de prácticas para mejorar la calidad del sueño y desempeña un papel importante en la prevención de los problemas relacionados con él9. La educación y el entrenamiento de sueño tienen efectos positivos en la calidad del sueño, los hábitos alimentarios y su gestión en los niños. En un estudio realizado por Geiger-Brown et al.10, un programa de educación y adiestramiento en higiene del sueño de 15semanas de duración redujo los problemas de sueño y alimentarios de los niños. Otro estudio realizado en padres de niños con trastorno del espectro autista (TEA) de 2 a 10años encontró que el entrenamiento de sueño tenía un efecto positivo en la duración del sueño. Reed et al.11 evaluaron la eficacia de un taller de educación sobre el sueño con un formato de grupo reducido. Cada grupo incluía de 3 a 5 familias, y un total de 20 familias de niños con TEA participó en el programa. Los niños tenían edades comprendidas entre los 3 y los 10años. Los resultados mostraron que el programa de educación sobre el sueño tuvo efectos positivos sobre los hábitos de sueño, la nutrición y el comportamiento diurno de los niños, así como sobre los niveles de estrés familiar. En su estudio, Gavela-Pérez et al.12 concluyeron que los hábitos de sueño afectaban directamente a los hábitos alimentarios, y que estos últimos se volvían más saludables y equilibrados según mejoraba la calidad de sueño. Un estudio de Bhurosy y Thiagarajah13 encontró un efecto negativo sobre las actividades de la vida diaria en estudiantes de instituto con malos hábitos de sueño y alimentarios. En un estudio transversal, Zhao et al.14 reportaron que los adolescentes cuya dieta habitual no era equilibrada o sana tenían un sueño de baja calidad y no podían mantener un patrón de sueño saludable.
En un estudio en estudiantes de secundaria realizado por De Castro Corrêa et al.15 los autores concluyeron que una intervención educativa sobre higiene del sueño tuvo un efecto positivo tanto en el sueño como en los hábitos alimentarios equilibrados y saludables. En un estudio de LeBourgeois et al.16 sobre la relación entre la calidad y la higiene del sueño autoinformados en adolescentes italianos y americanos se observó una reducción en los problemas de sueño tras la educación en higiene del sueño, así como en los problemas de alimentación desequilibrada en términos de los patrones dietéticos. En un estudio realizado por Malik et al.17 sobre la calidad y la higiene del sueño como predictores de salud mental en universitarios, los autores concluyeron que la implementación de pautas de higiene del sueño tuvo un impacto positivo sobre la calidad de la vida diaria y los requerimientos fisiológicos en los hábitos de alimentación.
La razón principal para abordar tanto el sueño como la dieta en el contexto de la intervención fue que los problemas de sueño y las deficiencias nutricionales se observan con frecuencia en niños de 10 a 18años y tienen repercusiones desfavorables sobre su vida social y académica. Dado que el sueño y la dieta afectan a todos los aspectos de la vida social, están necesariamente relacionados.
El objetivo del estudio fue determinar el efecto de la educación en higiene del sueño sobre el sueño y la dieta en niños de 10 a 18 años. Se propuso que: 1)los problemas de sueño en niños de 10 a 18años se asociarían a sus conductas alimentarias; 2)habría diferencias en los problemas de sueño entre los niños de 10 a 18años que recibieran educación en higiene del sueño y los que no la recibieran (H1); 3)habría diferencias en las conductas alimentarias entre los niños de 10 a 18años que recibieran educación en la higiene del sueño y los que no la recibieran (H1), y 4)los cambios en los problemas de sueño tras el programa de entrenamiento se asociarían a cambios en las conductas alimentarias.
Material y métodosParticipantesEstudio cuasiexperimental realizado entre el 25 de agosto y el 27 de diciembre de 2023 en niños de 10 a 18años de Eskişehir, cuya participación fue voluntaria. El tamaño muestral se calculó con el software G*Power, versión 3.1.9.2. En base a los hallazgos del estudio publicado en 2019 por Rafihi-Ferreira et al.18, se estimó un tamaño de efecto alto para el parámetro del sueño (f=1,5). Se esperaba una magnitud de efecto alta en el estudio. De este modo, calculamos que el tamaño muestral mínimo necesario para obtener una potencia estadística del 95% (1−β=0,95; tamaño de efecto f=0,5) con un nivel α de 0,05 sería de 80 participantes.
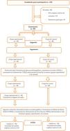
De los 242 niños considerados para el estudio, se acabó incluyendo a 80. Los criterios de inclusión fueron tener de 10 a 18años, el consentimiento de los padres y la firma por parte del niño del consentimiento informado. Se excluyó a los pacientes que no cumplían todos los criterios. Los participantes se asignaron de manera aleatoria al grupo de entrenamiento (n=40) o al de lista de espera (n=40) (fig. 1).
Las sesiones de formación se llevaron a cabo en persona en la sala de conferencias dispuesta por el equipo de investigación. Los datos se recogieron en línea por el bajo coste, fácil acceso, precisión y fiabilidad de este método. Aunque la formación se impartió en persona, se recogieron datos demográficos como la edad, el sexo y el nivel educativo de los participantes mediante un formulario electrónico (plataforma Google Forms) que se distribuyó y al que se pudo acceder por las redes sociales.
Instrumentos de medidaFormulario de recolección de datos sociodemográficos. Este formulario consta de tres preguntas sobre la edad, sexo y nivel educativo de los niños.
Children's Sleep Habits Questionnaire (CSHQ). La versión corta del cuestionario CSHQ de hábitos de sueño infantil, desarrollada en el año 2000 por Owens et al.19 para evaluar los hábitos y los problemas de sueño en la población pediátrica, consta de 33 ítems. Perdahli Fiş et al.20 llevaron a cabo el estudio de validación y fiabilidad de la versión en turco (2010) y autorizaron su uso en nuestro estudio. Sus subescalas evalúan los dominios de resistencia a la hora de dormir (ítems 1, 3, 4, 5, 6 y 8), retraso en conciliar el sueño (ítem 2), duración del sueño (ítems 9, 10 y 11), ansiedad del sueño (ítems 5, 7, 8 y 21), despertares nocturnos (ítems 16, 24 y 25), parasomnias (ítems 12, 13, 14, 15, 17, 22 y 23), trastornos respiratorios del sueño (ítems 18, 19 y 20) y somnolencia diurna (ítems 26, 27, 28, 29, 30, 31, 32 y 33). El cuestionario es cumplimentado retrospectivamente por los padres. Se pide a los padres que recuerden las conductas relacionadas con el sueño en el niño en la última semana. Cada ítem se puntúa sobre una escala de 3 puntos: «a menudo» (3 puntos: el niño mostró comportamiento descrito 5-7días de la semana), «a veces» (2 puntos: 2-4días de la semana) o «casi nunca» (1 punto: 0-1día de la semana). Los ítems 1, 2, 3, 10, 11 y 26 se puntúan de manera inversa («a menudo» 1punto; «a veces» 2puntos; «casi nunca» 3puntos). Las opciones de respuesta para los ítems 32 y 33 son «no tiene sueño» (0puntos), «tiene mucho sueño» (1punto) y «se queda dormido» (2puntos). Una puntuación global en la escala de 42 puntos o superior es indicativa de problemas de sueño clínicamente significativos en el niño. El cuestionario también incluye tres preguntas abiertas sobre los hábitos de sueño del niño (hora de ir a dormir, horas totales de sueño durante el día y horas totales de vigilia durante la noche). En el estudio de validación y fiabilidad de la versión turca del cuestionario se obtuvo un coeficiente α de Cronbach (consistencia interna) de 0,78 y un coeficiente de correlación test-retest de 0,81.
Three-Factor Eating Questionnaire (TFEQ). Bryant et al.21 desarrollaron el cuestionario de alimentación de tres factores TFEQ para evaluar los hábitos alimentarios en niños. El estudio de validación y fiabilidad de la versión turca fue llevado a cabo por Demir et al.22, de quienes se obtuvo permiso para su utilización. El cuestionario consta de 17 ítems acerca de las conductas de estudiantes de primaria y secundaria que se puntúan en una escala tipo Likert de 4 («totalmente cierto») a 1 («totalmente falso»). El instrumento tiene una estructura en tres factores (ingesta incontrolada [II], ingesta emocional [IE] y restricción cognitiva [RC]), con un α Cronbach de 0,85 en el análisis de consistencia interna. En el estudio de validación y fiabilidad de la versión turca, los valores del α de Cronbach para las distintas dimensiones fueron 0,85 (II), 0,83 (IE) y 0,67 (RC). Las cargas factoriales de las dimensiones oscilaron entre 0,61 y 0,81. Por lo tanto, los investigadores concluyeron que la escala evaluada era válida y fiable.
Intervención y recogida de datosRecogida de datos: los datos se recogieron a través de la plataforma Google Forms y la formación se impartió en persona en una sala de conferencias dispuesta por el equipo de investigación. Antes de iniciar la recogida de datos, el equipo obtuvo la autorización de la familia y el asentimiento del menor mediante el formulario de consentimiento informado. Los niños para los que se obtuvo tanto el consentimiento parental como su propio asentimiento fueron incluidos en las sesiones de formación. En primer lugar, se compartió el formulario de recogida de datos sociodemográficos, el CSHQ y el TFEQ por internet con los participantes del grupo de entrenamiento y del grupo en lista de espera, solicitando su cumplimentación. Un mes después, el grupo de entrenamiento recibió la formación sobre higiene del sueño, impartida bajo la supervisión de docentes expertos en el tema. Tuvo lugar en persona en sesiones mantenidas en la sala de conferencias preparada por el equipo de investigación. La formación fue impartida por un investigador a grupos de 10personas en sesiones semanales de 40minutos durante 4semanas, y comenzó con una introducción de 10minutos y la explicación de las pautas para la reunión. A continuación, el investigador realizaba una presentación en PowerPoint y mostraba un vídeo de 30minutos sobre la higiene del sueño. Tras completarse la formación, los niños recibieron feedback en una sesión de preguntas y respuestas.
La formación se impartió con objeto de determinar el efecto de la formación en higiene del sueño sobre el sueño y la alimentación. Los temas tratados en la formación en higiene del sueño incluyen características y experiencias individuales en relación con el sueño, conductas previas relacionadas con el sueño, conductas de promoción de la salud relacionadas con el sueño, hábitos relacionados con el sueño, factores personales que afectan al sueño, factores cognitivos y otros factores específicos que influyen en las conductas relacionadas con el sueño; la definición del sueño, la importancia del sueño, las alteraciones del sueño, las causas del insomnio, los problemas del sueño, los factores que merman la calidad del sueño, los factores que promueven la calidad del sueño y los resultados de las conductas relacionadas con el sueño; abarcando así aspectos teóricos y prácticos de higiene del sueño y pautas de conducta saludable para mejorar la calidad del sueño. Tras la presentación tuvo lugar una sesión de preguntas y respuestas de 10minutos para explicar posibles dudas. A los tres meses de completarse la formación impartida en la primera fase se volvió a contactar con las familias de los participantes a través de las redes sociales y se les invitó a participar en la encuesta, utilizándose las mismas herramientas de recogida de datos para reevaluar a los participantes de ambos grupos.
Responsabilidades éticasEl estudio fue aprobado por el Comité de Ética de Investigación y Publicación Científica de la Universidad de Hakkari (código 2023/90-1; fecha 24/08/2023). No se obtuvo ni se compartió ningún tipo de datos identificables. Se obtuvo el consentimiento de los padres y el asentimiento de los menores para su participación voluntaria en el estudio.
Análisis estadísticoEl análisis estadístico se llevó a cabo con el programa SPSS, versión 26.0, empleándose tablas de contingencia para evaluar la distribución de las características sociodemográficas de los participantes y la prueba χ2 para hacer comparaciones. Las puntuaciones en los cuestionarios TFEQ y CSHQ en las evaluaciones pretest y post-test del grupo de entrenamiento y el grupo en lista de espera se compararon mediante ANCOVA y análisis de correlación.
ResultadosLas características sociodemográficas de los participantes se muestran en la tabla 1. En el grupo de entrenamiento, el 27,5% de los niños tenían entre 10 y 12años, el 50,0% entre 13 y 15años y el 22,5% entre 16 y 18años. En el grupo de formación, el 60,0% de los participantes eran varones y el 40,0%, mujeres. Del total de participantes, el 27,5% eran estudiantes de primaria, el 47,5% de educación media y el 25,0% de secundaria. No se encontraron diferencias estadísticamente significativas en la distribución por edad, sexo o nivel educativo entre el grupo de entrenamiento y el de lista de espera.
Características sociodemográficas de los participantes
| Grupo de entrenamiento(n=40) | Grupo en lista de espera(n=40) | p | |||
|---|---|---|---|---|---|
| n | % | n | % | ||
| Edad | |||||
| 10-12 años | 11 | 27,5% | 19 | 47,5% | 0,091 |
| 13-15 años | 20 | 50,0% | 11 | 27,5% | |
| 16-18 años | 9 | 22,5% | 10 | 25,0% | |
| Sexo | |||||
| Mujer | 16 | 40,0% | 23 | 57,5% | 0,117 |
| Varón | 24 | 60,0% | 17 | 42,5% | |
| Nivel educativo | |||||
| Educación primaria | 11 | 27,5% | 19 | 47,5% | 0,118 |
| Educación media | 19 | 47,5% | 11 | 27,5% | |
| Educación secundaria | 10 | 25,0% | 10 | 25,0% | |
Como puede verse en la tabla 2, se encontraron diferencias estadísticamente significativas entre los grupos en los cambios en las puntuaciones totales del CSHQ, la resistencia a acostarse, el retraso en conciliar el sueño, la duración del sueño, la ansiedad del sueño, los despertares nocturnos, las parasomnias, los trastornos respiratorios del sueño y la somnolencia diurna (p<0,001 en todas las comparaciones). También hallamos diferencias estadísticamente significativas entre los grupos de entrenamiento y en lista de espera en los cambios en las dimensiones de ingesta incontrolada e ingesta emocional del TFEQ entre las evaluaciones pretest y post-test (p<0,001 en las comparaciones mencionadas). Sin embargo, no encontramos diferencias significativas entre los grupos en los cambios en las puntuaciones de la dimensión de restricción cognitiva del TFEQ entre las evaluaciones pretest y post-test (p=0,081). Hubo una diferencia estadísticamente significativa entre los grupos de formación y en lista de espera en los cambios de la puntuación total en el TFEQ entre las evaluaciones pretest y post-test (p<0,005).
Comparación de las puntuaciones en los cuestionarios de alimentación (TFEQ) y de sueño (CSHQ) en la muestra
| Grupo | Pretest | Post-test | p | η2 | |||
|---|---|---|---|---|---|---|---|
| Media | DE | Media | DE | ||||
| Ingesta incontrolada | Entrenamiento | 18,33 | 5,23 | 160,25 | 3,07 | 0,000** | 0,314 |
| Lista espera | 19,93 | 4,41 | 190,93 | 4,41 | |||
| Ingesta emocional | Entrenamiento | 12,80 | 5,11 | 110,10 | 3,10 | 0,000** | 0,520 |
| Lista espera | 14,95 | 3,43 | 140,95 | 3,43 | |||
| Restricción cognitiva | Entrenamiento | 6,90 | 2,46 | 60,68 | 1,54 | 0,081 | 0,039 |
| Lista espera | 7,45 | 2,14 | 70,45 | 2,14 | |||
| TFEQ total | Entrenamiento | 38,03 | 11,09 | 340,03 | 6,17 | 0,000** | 0,427 |
| Lista espera | 42,33 | 8,45 | 420,33 | 8,45 | |||
| Resistencia a ir a dormir | Entrenamiento | 11,10 | 3,01 | 80,70 | 1,98 | 0,000** | 0,577 |
| Lista espera | 13,15 | 1,69 | 130,15 | 1,69 | |||
| Retraso en conciliar el sueño | Entrenamiento | 1,70 | 0,72 | 10,53 | 0,75 | 0,003** | 0,112 |
| Lista espera | 2,40 | 0,74 | 20,40 | 0,74 | |||
| Duración del sueño | Entrenamiento | 4,95 | 1,78 | 30,53 | 0,78 | 0,000** | 0,625 |
| Lista espera | 6,33 | 1,14 | 60,33 | 1,14 | |||
| Ansiedad del sueño | Entrenamiento | 7,50 | 2,12 | 60,18 | 1,84 | 0,000** | 0,283 |
| Lista espera | 7,88 | 1,56 | 70,88 | 1,56 | |||
| Despertares nocturnos | Entrenamiento | 5,00 | 1,59 | 40,30 | 1,20 | 0,000** | 0,163 |
| Lista espera | 5,80 | 1,30 | 50,50 | 1,40 | |||
| Parasomnias | Entrenamiento | 12,28 | 3,92 | 100,50 | 2,49 | 0,000** | 0,342 |
| Lista espera | 14,18 | 1,93 | 130,38 | 1,93 | |||
| Trastornos respiratorios del sueño | Entrenamiento | 5,00 | 1,85 | 30,93 | 0,89 | 0,000** | 0,574 |
| Lista espera | 6,63 | 1,29 | 60,63 | 1,29 | |||
| Somnolencia diurna | Entrenamiento | 12,70 | 3,29 | 80,55 | 2,63 | 0,000** | 0,580 |
| Lista espera | 14,35 | 2,46 | 140,35 | 2,46 | |||
| CSHQ total | Entrenamiento | 56,40 | 12,82 | 440,05 | 6,94 | 0,000** | 0,736 |
| Lista espera | 66,58 | 5,52 | 650,48 | 5,61 | |||
CSHQ, Children's Sleep Habits Questionnaire (cuestionario de hábitos de sueño infantil); TFEQ, Three-Factor Eating Questionnaire (cuestionario de alimentación de tres factores).
Cuando consideramos el total de la muestra (80niños), encontramos correlaciones estadísticamente significativas y positivas entre las puntuaciones en ingesta incontrolada, ingesta emocional, restricción cognitiva y global en el TFEQ y las puntuaciones de retraso en conciliar el sueño, duración del sueño, despertares nocturnos, parasomnias, somnolencia diurna, trastornos respiratorios del sueño y global en el CSHQ (tabla 3). Hubo correlaciones positivas y estadísticamente significativas entre la puntuación global en el TFEQ y las puntuaciones de retraso en conciliar el sueño, duración del sueño, despertares nocturnos, parasomnias, trastornos respiratorios del sueño y global en el CSHQ (p<0,05).
Correlación entre los cambios en las puntuaciones de sueño (CSHQ) y alimentación (TFEQ) en la muestra total (grupos de entrenamiento y de lista de espera, n=80)
| Ingesta incontrolada | Ingesta emocional | Restricción cognitiva | TFEQ total | |
|---|---|---|---|---|
| Resistencia a ir a dormir | −0,039 | 0,061 | 0,022 | 0,012 |
| Retraso en conciliar el sueño | 0,300** | 0,348** | 0,136 | 0,335** |
| Duración del sueño | 0,238** | 0,427** | 0,174 | 0,348** |
| Ansiedad del sueño | −0,038 | 0,084 | 0,039 | 0,027 |
| Despertares nocturnos | 0,314** | 0,312** | 0,186 | 0,338** |
| Parasomnias | 0,392** | 0,585** | 0,303** | 0,525** |
| Trastornos respiratorios del sueño | 0,422** | 0,530** | 0,181 | 0,487** |
| Somnolencia diurna | 0,124 | 0,207 | 0,301* | 0,223 |
| CSHQ total | 0,377** | 0,566** | 0,321** | 0,513** |
CSHQ, Children's Sleep Habits Questionnaire (cuestionario de hábitos de sueño infantil); TFEQ, Three-Factor Eating Questionnaire (cuestionario de alimentación de tres factores).
En el grupo de entrenamiento (40niños) se encontraron correlaciones estadísticamente significativas y positivas entre las puntuaciones de alimentación incontrolada, restricción cognitiva y global en el TFEQ y las puntuaciones de retraso en conciliar el sueño, duración del sueño, despertares nocturnos, parasomnias, somnolencia diurna, trastornos respiratorios del sueño y global en el CSHQ (p<0,05) (tabla 4). También se encontraron correlaciones positivas y estadísticamente significativas entre la puntuación global en el TFEQ y las puntuaciones de retraso en el inicio del sueño, duración del sueño, despertares nocturnos, parasomnias, trastornos respiratorios del sueño y global en el CSHQ (p<0,05).
Correlación entre los cambios en los problemas de sueño y las conductas alimentarias en el grupo de entrenamiento (n=40)
| Ingesta incontrolada | Ingesta emocional | Restricción cognitiva | TFEQ total | |
|---|---|---|---|---|
| Resistencia a ir a dormir | −0,198 | −0,079 | −0,053 | −0,145 |
| Retraso en conciliar el sueño | 0,358** | 0,435** | 0,274 | 0,435** |
| Duración del sueño | 0,392** | 0,615** | 0,275 | 0,535** |
| Ansiedad del sueño | −0,026 | 0,155 | 0,107 | 0,082 |
| Despertares nocturnos | 0,446** | 0,403** | 0,425** | 0,495** |
| Parasomnias | 0,477** | 0,658** | 0,437** | 0,631** |
| Trastornos respiratorios del sueño | 0,454** | 0,707** | 0,420** | 0,639** |
| Somnolencia diurna | −0,004 | 0,201 | 0,518* | 0,201 |
| CSHQ total | 0,389** | 0,641** | 0,519** | 0,598** |
CSHQ, Children's Sleep Habits Questionnaire (cuestionario de hábitos de sueño infantil); TFEQ, Three-Factor Eating Questionnaire (cuestionario de alimentación de tres factores).
En base a estos resultados, cabe concluir que la formación en higiene del sueño impartida a niños de 10 a 18años tuvo efectos positivos sobre el sueño y la alimentación, y se observó una asociación entre las puntuaciones del cuestionario de alimentación (TFEQ) y las del cuestionario de hábitos de sueño (CSHQ).
DiscusiónSegún los resultados del análisis, en el grupo de entrenamiento el 27,5% de los niños tenían entre 10 y 12años, el 50,0% entre 13 y 15años y el 22,5% entre 16 y 18años. En la muestra total predominaba el sexo femenino. No se encontraron diferencias estadísticamente significativas entre los grupos en las distribuciones por edad, sexo y nivel educativo. Hubo diferencias estadísticamente significativas entre los grupos de entrenamiento y en lista de espera en las diferencias en las puntuaciones en el CSHQ y el TFEQ entre las evaluaciones pretest y post-test. En el análisis de la asociación entre los cambios en las puntuaciones del CSHQ y del TFEQ en los niños de la muestra total (grupos de entrenamiento y en lista de espera) encontramos correlaciones positivas y estadísticamente significativas entre las puntuaciones totales del TFEQ y el CSHQ. En el análisis de la asociación entre los cambios en los problemas de sueño y en las conductas alimentarias de los niños del grupo de entrenamiento se encontraron correlaciones positivas y estadísticamente significativas entre la puntuación total en el TFEQ y la puntuación total en el CSHQ.
De acuerdo con estos resultados, los problemas de sueño de los niños de 10 a 18años se asociaban a sus conductas alimentarias. Un estudio realizado por Faris et al.23 encontró una asociación significativa entre los problemas de sueño percibidos y los hábitos alimentarios en universitarios. En base a los resultados de su estudio sobre el sueño y la alimentación en la infancia, Burt et al.24 concluyeron que la falta de sueño en los niños está asociada a su nutrición, con un impacto negativo. Un estudio de Gavela-Pérez et al.25 sobre la asociación entre los hábitos alimentarios, de sueño y de actividad física y la obesidad en niños y adolescentes mostró una asociación entre los hábitos de sueño y los problemas nutricionales.
La educación en higiene del sueño tiene efectos positivos sobre la calidad del sueño y la nutrición de los niños. La evidencia disponible demuestra que la educación en higiene del sueño mejora la calidad del sueño y fomenta unos hábitos alimentarios adecuados y saludables26. Nuestro estudio identificó una diferencia significativa entre las puntuaciones de los dos grupos después del entrenamiento (p<0,01). La hipótesis alternativa (que habría diferencias en los problemas de sueño entre los niños de 10 a 18años que recibieran educación en la higiene del sueño y los que no la recibieran [H1]) se confirmó porque se observó una diferencia en las puntuaciones del sueño en los niños del grupo de entrenamiento que recibieron formación en higiene del sueño y los niños en lista de espera. Esto concordaba con los hallazgos de Corkum et al.27, que evaluaron las conductas saludables relacionadas con el sueño (higiene del sueño) en niños con trastorno de déficit de atención e hiperactividad. Hayli y Aydin28 evaluaron el efecto de la formación en higiene del sueño impartida a niños con discapacidad intelectual y sus madres basada en el modelo de promoción de la salud sobre la calidad del sueño. Encontraron una mejora en la calidad del sueño en el grupo de entrenamiento, ningún cambio en el grupo de lista de espera, y una diferencia significativa entre ambos grupos en las puntuaciones medias de sueño. Almondes y Leonardo29 investigaron el protocolo de estudio del instrumento para el entrenamiento del sueño en niños denominado «the perfect bedroom: learn to sleep well» (el dormitorio perfecto: aprende a dormir bien) y concluyeron que los niños adiestrados en el marco del protocolo de higiene del sueño dormían mejor que los niños que no recibieron la formación. Tan et al.30 analizaron una intervención de higiene del sueño para niños y adolescentes de 10 a 18años con problemas de sueño y comprobaron que los que habían recibido formación en higiene del sueño tenían menos problemas de sueño y dormían mejor que antes. Stuttard et al.31 llevaron a cabo un estudio en niños de 5 a 15años con discapacidad intelectual y sus madres, encontrando que los niños tenían problemas de sueño, como resistencia a acostarse o despertares nocturnos. Para valorar la calidad del sueño de niños y padres, los autores utilizaron el CSHQ y la escala de competencia parental percibida. Se identificaron los factores que dificultaban el sueño, y el grupo de entrenamiento recibió formación en higiene del sueño durante 3meses dentro del programa conductual del sueño para abordar sus dificultades. Después de la intervención, se repitió la evaluación del sueño de los niños y se encontró una mejor calidad del sueño en los niños del grupo de entrenamiento en comparación con los niños del grupo de lista de espera. Esto concuerda con los resultados de nuestro estudio.
Se observó una diferencia significativa en las puntuaciones en el TFEQ entre el grupo de entrenamiento y el grupo de espera antes y después de la formación (p<0,01). Esto apoyó la hipótesis alternativa (H1: habrá diferencias en las conductas alimentarias entre los niños de 10 a 18años que reciban educación en la higiene del sueño y los que no la reciban). Ramírez-Contreras et al.32 describieron hallazgos similares en su estudio de las dimensiones del sueño en relación con la obesidad, una dieta de baja calidad y las conductas alimentarias en escolares. Los resultados indicaron que los niños con una higiene del sueño adecuada seguían una dieta equilibrada y regular y que su peso estaba en el rango normal para su edad. Albakri et al.33 realizaron un resumen de revisiones sistemáticas sobre las intervenciones de promoción de salud en sueño y su efectividad, encontrando que la educación en higiene del sueño podía ser efectiva en términos de la dieta, la ingesta y el ejercicio. Zhao et al.14 reportaron que los niños que tenían problemas de sueño tenían hábitos alimentarios menos saludables y tendían a consumir más comida rápida. Safitra y Muharyani34 analizaron la asociación entre la higiene del sueño y la calidad del sueño en adolescentes de 12 a 15años y concluyeron que la higiene del sueño influye tanto en la calidad del sueño como en los hábitos alimentarios. Kulkarni35 investigó el impacto de una intervención en padres sobre sus conductas de promoción de la higiene del sueño, y los resultados sugerían un impacto positivo en los niños tanto en términos de higiene del sueño como de hábitos alimentarios.
Los resultados de un estudio de intervención sobre el sueño realizado por Sutton et al.36 en niños con trastornos del neurodesarrollo mostraron una reducción en los problemas de sueño, un aumento en la calidad de sueño y cambios positivos en la alimentación como resultado de la evaluación del sueño y una intervención de educación en salud sobre el sueño. Tapia-Serrano et al.37 reportaron que los cambios en la calidad del sueño tras una intervención educativa resultaron eficaces para mejorar la dieta. Un estudio realizado por Malow et al.38 encontró que la intervención de educación en sueño realizada en los padres mejoraba los problemas de sueño de los niños con trastorno del espectro autista y repercutía positivamente en sus hábitos alimentarios.
Nuestro estudio tiene varias limitaciones. A pesar del diseño prospectivo cuasiexperimental, una de las limitaciones es el reducido número de niños que participaron por la frecuente falta de consentimiento de la familia. En segundo lugar, el hecho de que se llevara a cabo en una sola ciudad por motivos de accesibilidad redujo el tamaño de la muestra, que por tanto no es representativa de la población general. En tercer lugar, debido a las limitaciones de tiempo de los participantes, los periodos de recogida de datos y de formación fueron breves, por lo que es posible que se haya subestimado la asociación entre el sueño y los problemas alimentarios.
ConclusiónEn conclusión, la educación en higiene del sueño mostró ser una herramienta eficaz en la gestión del sueño y la alimentación. Por consiguiente, la educación sobre la higiene del sueño podría incluirse en las intervenciones médicas y de enfermería. Recomendamos formar a los niños con problemas de sueño y nutrición en el uso de prácticas y métodos no farmacológicos, como la higiene del sueño, en los colegios. Recomendamos la realización de estudios de mayor alcance en muestras más amplias para evaluar los efectos de la educación en higiene del sueño en distintos grupos etarios pediátricos tanto en Turquía como en otros países.
- •
Se concluyó que la educación en higiene del sueño tenía un impacto significativo en la calidad del sueño de los niños de 10 a 18años.
- •
Se concluyó que la educación en higiene del sueño tenía un impacto significativo en la alimentación de los niños de 10 a 18años.
- •
El estudio puede orientar futuros trabajos de investigación.
El proyecto no recibió ningún tipo de financiación. Se llevó a cabo con los recursos de los investigadores.









