La gastroenteritis aguda (GEA) es una importante causa de morbimortalidad a nivel mundial en la edad pediátrica. El estudio microbiológico de los cuadros de GEA se reserva a procesos prolongados o complicados, así como a los pacientes con determinados factores de riesgo. Los métodos diagnósticos deben seleccionarse en función de la disponibilidad de los mismos y del contexto clínico y epidemiológico. En función de la sospecha diagnóstica pueden solicitarse: cultivo de heces o sangre, técnicas de detección rápida, técnicas moleculares, examen fresco en heces o serologías. El hemograma y los reactantes de fase aguda (RFA) están indicados cuando el paciente presenta signos de gravedad. Los cambios socio-demográficos y climatológicos han propiciado el aumento de la incidencia de patógenos infrecuentes en nuestro entorno (emergentes) y que, por lo tanto, también deben de tenerse en consideración. Así mismo, pueden detectarse microorganismos de significado incierto, y que o no deben tratarse o solo en circunstancias concretas. Generalmente, ante un cuadro de GEA no debe iniciarse antibioterapia de forma empírica salvo en determinadas situaciones: lactantes menores de 3-6 meses con sospecha de GEA de origen bacteriano, existencia de una enfermedad de base, signos de sepsis y en contextos de institucionalización o con riesgo de diseminación. En los casos de GEA por Salmonella no tiphy y de Escherichia coli productora de toxina shiga (STEC) la antibioterapia dirigida se restringe a los casos de riesgo de infección sistémica o de diarrea prolongada. En nuestro medio, las complicaciones de la GEA son poco frecuentes, destacando la deshidratación y el síndrome postenteritis.
Acute gastroenteritis (AGE) is a leading cause of morbidity and mortality in pediatric patients worldwide. Microbiological testing of AGE is reserved for prolonged or complicated cases and for patients with certain risk factors. Diagnostic tests should be selected based on availability and the clinical and epidemiological context. The following tests could be requested, depending on the suspected diagnosis: stool or blood culture, rapid tests, molecular tests, ova and parasite test or serology. Complete blood counts and acute phase reactant (APR) tests are indicated in patients with signs of severe disease. Sociodemographic and climate changes have led to an increase in the incidence of pathogens previously rare in our region (emerging pathogens), which must also be considered. Microorganisms of uncertain significance may also be detected, which should either not be treated or treated only under specific circumstances. In general, empirical antibiotherapy should not be initiated for management of AGE except in specific situations: infants aged less than 3 to 6 months with suspected bacterial AGE, patients with underlying disease, signs of sepsis, institutionalized patients or settings with risk of dissemination. In cases of AGE caused by non-Typhi Salmonella and Shiga toxin-producing Escherichia coli (STEC), targeted antibiotherapy is restricted to patients at risk of systemic infection or with prolonged diarrhea. In Spain, complications of AGE are rare, and dehydration and post-enteritis syndrome are most common.
La gastroenteritis aguda (GEA) se define como una disminución en la consistencia de las heces (blandas o líquidas) y/o un incremento en la frecuencia deposicional (≥3 en 24h) con o sin fiebre o vómitos, con una duración habitual menor a 7 días y no superior a 14 días1.
A nivel mundial, las enfermedades diarreicas son la tercera causa de muerte en menores de 5 años2. Aunque en países con alto índice de desarrollo humano (IDH) las GEA se caracterizan por bajas tasas de mortalidad, la morbilidad es elevada y produce un importante impacto social y económico3. Las GEA constituyen, además, una de las principales infecciones relacionadas con el ámbito sanitario1.
En Europa, se estima una incidencia de 0,5-2 episodios de diarrea por niño/año en <3 años. El rotavirus es el microorganismo más frecuentemente implicado, produciendo hasta 1,33-4,96 casos de GEA/100 habitantes/año, seguido por el norovirus. Esta tendencia se invierte en países con altas tasas de vacunación frente al rotavirus1.
En la tabla 1 se especifican las incidencias acumuladas en España de los diferentes microorganismos causantes de GEA de declaración obligatoria.
Incidencia acumulada de las gastroenteritis por microorganismos de declaración obligatoria en España año 2022/Red Nacional de Vigilancia Epidemiológica
| Microorganismo | Incidencia por cada100.000 habitantes | Edad de mayor incidencia |
|---|---|---|
| Campylobacter spp. | 59,16 casos | <5 años |
| Salmonella (enteritidis, typhimurium, virchow) | 24,97 casos | <5 años |
| Giardia (lamblia/duodenalis) | 7,42 casos | <5 años |
| Yersinia (enterocítica y pseudotuberculosis) | 2,32 casos | <5 años |
| Criptosporidium (hominis y parvuum) | 1,84 casos | <5 años |
| E. coli verotoxigénico | 1,36 casos | <5 años |
| Shigella spp. | 1,14 casos | mujeres: <10 añosvarones: 20-44 años |
| Fiebre tifoidea (S. typhi y paratyphi) | 0,05 casos | 1-14 años |
| Brotes por patógenos emergentes | ||
|---|---|---|
| Criptosporidium 2023a (hominis y parvuum) | 8,3 casos | 1-4 años |
Este documento se centra en el diagnóstico y el tratamiento etiológico de la GEA en la población pediátrica, así como en sus posibles complicaciones. Con el objeto de redactar un documento práctico y útil, este se ha estructurado en forma de preguntas a las que los autores han dado respuesta.
MetologíaGrupo de trabajoPara la elaboración de este documento de consenso en 2024 se constituye un grupo de trabajo (GT) formado por representantes de las principales sociedades pediátricas españolas implicadas en la atención y manejo de los niños con GEA: Sociedad Española de Infectología Pediátrica (SEIP), Asociación Española de Pediatría de Atención Primaria (AEPap), Sociedad Española de Pediatría Extrahospitalaria y Atención Primaria (SEPEAP), Sociedad Española de Gastroenterología, Hepatología y Nutrición Pediátrica (SEGHNP) y Sociedad Española de Urgencias Pediátricas (SEUP). Se solicitaron 2 autores, así como 1 o 2 revisores por cada sociedad. El GT quedó finalmente constituido por los participantes referidos en el anexo 1.
Elaboración del documentoTras la constitución del GT, se definieron los apartados de los que constaría el documento y se atribuyó para la redacción de los mismos de 2 a 3 autores de sociedades distintas, en función de su experiencia y su ámbito laboral. De la misma forma, se distribuyeron 2 revisores por apartado que, en la medida de lo posible, pertenecían a sociedades diferentes a las de los autores de los mismos.
Los grupos de autores realizaron una primera búsqueda bibliográfica, a partir de la cual propusieron 15 preguntas que respondían al objetivo del documento. Estas, al igual que la estructura del documento (tablas, figuras, número de palabras…), se consensuaron entre todos los autores. Posteriormente, basándose en una segunda búsqueda bibliográfica orientada a las preguntas anteriormente definidas, cada grupo presentó al resto de autores un borrador de su bloque. Además, se redactaron unas primeras recomendaciones. Tras un primer análisis y discusión del texto, se acordó un documento que fue remitido por secciones a sus revisores correspondientes. Con la incorporación de las correcciones y propuestas de los revisores, se concretó una propuesta final, que se sometió íntegramente (texto, tablas, figuras y anexos) a revisión por todos los integrantes del GT. Para finalizar, se llevó a cabo una votación de las recomendaciones establecidas.
Búsqueda bibliográficaSe realizó una búsqueda bibliográfica en Pubmed® y entre los documentos propuestos por las sociedades pediátricas españolas, europeas y de EE. UU., limitándose la misma, de forma preferente, a los artículos publicados en los últimos 10 años (entre 2014 y 2024) y referidos, siempre que ha sido posible, a la población pediátrica (0-18 años). Se incluyeron artículos anteriores a 2014 siempre y cuando no se encontraran novedades posteriores. Las referencias bibliográficas pueden encontrarse al final del documento, y en el anexo 3, las utilizadas en las tablas.
La revisión de los artículos propuestos se realizó por cada autor, y se incluyó en el consenso si respondía a alguna de las preguntas planteadas. No se evaluó de forma sistematizada la calidad de la evidencia.
Recomendaciones finalesTras la revisión final de todo el documento llevada a cabo por todos los miembros del GT, se sometieron a votación anónima las recomendaciones obtenidas a partir del texto consensuado, expresando el grado de conformidad con las mismas en forma de acuerdo, desacuerdo y abstención. Las recomendaciones fueron modificadas en caso de desacuerdo, siempre con el objetivo de alcanzar el consenso mínimo del 80% de los miembros. El resultado de las votaciones queda indicado en el anexo 2, especificándose además las alegaciones surgidas en caso de desacuerdo y las modificaciones realizadas a raíz de las mismas.
DiagnósticoEn un niño con gastroenteritis aguda ¿en qué situaciones está indicado realizar un estudio microbiológico en heces?La identificación del agente etiológico aporta información epidemiológica y pronóstica, orienta sobre la posible indicación de antibioterapia y, si esta procede, ayuda con el antibiograma en la elección del fármaco más adecuado4.
Habitualmente no se precisa hacer estudio microbiológico, ya que la mayoría de las GEA son leves, autolimitadas y víricas. Las indicaciones para realizarlo se muestran en la tabla 24,5.
Diagnóstico: indicaciones de estudio microbiológico
| Estudio de heces | Hemocultivo |
|---|---|
| • Duración de los síntomas más de 7 días• Procesos graves, que requieren ingreso hospitalario• Pacientes con riesgo de complicaciones:- Menores de 3 meses- Inmunodeprimidos- Enfermedades oncológicas- Enfermedad inflamatoria intestinal- Otras enfermedades crónicas• Diarrea nosocomial• Sospecha de diarrea enteroinvasiva (fiebre alta, diarrea sanguinolenta)• Sospecha de síndrome hemolítico urémico• Brote epidémico en la escuela, hospital o familia• Historia de viaje reciente a zona de riesgo | • Signos de sepsis• Sospecha de fiebre entérica• Pacientes inmunodeprimidos• Pacientes con alto riesgo de anemia hemolítica• Pacientes menores de 3 meses con síntomas de diarrea inflamatoria o síndrome disentérico |
El estudio de bacterias está indicado, sobre todo, en casos graves o con diarrea invasiva. La detección viral es útil en brotes epidémicos y en menores de 3 años. Si la diarrea se prolonga, se han de buscar también parásitos6. En inmunodeprimidos, es útil la detección simultánea de bacterias, virus y parásitos7.
En mayores de 2 años con diarrea grave o prolongada y con factores de riesgo de infección por Clostridioides difficile se deben buscar la bacteria y sus toxinas en heces5. Los factores de riesgo8 son: hospitalización prolongada, antibioterapia previa, tratamiento con inhibidores de la bomba de protones, inmunodepresión, alimentación por sonda nasogástrica, ostomías, cirugía digestiva y enfermedad inflamatoria intestinal.
Las indicaciones para hacer hemocultivo7 se muestran en la tabla 2.
¿De qué técnicas se dispone para el diagnóstico etiológico y cuáles son sus características?Los métodos diagnósticos se seleccionan según disponibilidad, contexto clínico y epidemiológico y entorno asistencial. Las pruebas disponibles y sus características se detallan en la tabla 3. La muestra de elección son las heces o muestras obtenidas mediante hisopos rectales9–11.
Diagnóstico: pruebas diagnósticas
| Prueba | Características | Ventajas | Inconvenientes |
|---|---|---|---|
| Coprocultivo | Método diagnóstico tradicional para el cultivo de bacterias | Permite la realización de antibiograma | Los resultados tardan más de 48-72h |
| Técnicas de detección rápida: | Los antígenos microbianos se detectan y cuantifican mediante técnicas inmunológicas | Permiten un diagnóstico muy rápido, en el laboratorio de microbiología o, en caso de estar disponibles, en el punto de atención al paciente, lo que facilita la orientación terapéutica y permite la identificación y control de los brotes epidémicos | Sensibilidad menor que la PCR. No permiten la realización de antibiograma |
| 1.- EIA tipo ELISA | Los EIA tienen sensibilidad y especificidad altas, aunque menores que la PCR | Técnica laboriosa que requiere la adición de múltiples reactivos, pasos de lavado y tiempos de incubación. Aunque hay un EIA de membrana, de más sencillo uso, pues no precisa equipos ni personal especializado | |
| 2.- IF | Buena sensibilidad y especificidad, pero menores que la PCR | La técnica tradicional de IF es laboriosa y cara, y precisa el empleo de microscopio de fluorescencia. Actualmente hay técnicas más sencillas con lector automatizado.Solo son útiles para algunos patógenos, como rotavirus, adenovirus, Giardia, Cryptosporidium, Entamoeba y las toxinas A y B del C. difficile | |
| 3.- IC | La IC es la técnica de diagnóstico rápido de uso más extendido | Técnica cualitativa, muy rápida y fácil de realizar. No precisa de equipos de laboratorio especialesMuy útil en sospecha de GEA por virus (rotavirus, adenovirus, astrovirus, norovirus y enterovirus), algunos parásitos (Giardia, Entamoeba y Cryptosporidium) y bacterias (Campylobacter, Salmonella, Shigella y C. difficile —toxinas A y B—) | Sensibilidad menor que las técnicas de ELISA o PCR |
| Observación de heces en fresco | Ante una sospecha de diarrea por parásitos, permite la observación por microscopia directa de huevos quistes y larvas | Es una técnica rápida | Es observador/dependiente. Tiene bajasensibilidad. Para aumentarla, se han derecoger 3 muestras de heces en díasalternos |
| Técnicas moleculares (PCR) | Utilizan paneles de diagnóstico sindrómico, que permiten detectar de forma simultánea el ácido nucleico de los principales virus, bacterias y parásitos causantes de diarrea | Gran sensibilidad, superior al resto de pruebas diagnósticas: identifica un mayor número de agentes patógenos y coinfeccionesTécnica rápida (1-2h)Permite la identificación y control de los brotes por su rapidezDisminuye el uso inapropiado de antibióticosEn los pacientes ingresados, se acorta la estancia hospitalaria y disminuye la prescripción de antibióticos al alta | Es una técnica más cara que el resto y no está disponible en todos los laboratoriosAl detectar múltiples patógenos, algunos pueden tener un significado clínico inciertoLa detección de ácidos nucleicos no distingue colonización, portadores asintomáticos, ni si son organismos viables (persistencia de ácido nucleico, después de la resolución de la enfermedad)No permite la realización de antibiograma |
| Serología | Útil en caso de pacientes muy seleccionados con sospecha de parasitación por Strongyloides stercolaris, porque los exámenes microscópicos tienen muy baja sensibilidad | ||
IA: eEIA: enzimoinmunoanálisis; IC: inmunocromatografía; IF: inmunofluorescencia; PCR: reacción en cadena de la polimerasa.
En niños con GEA, el hemograma y la determinación de reactantes de fase aguda (RFA) están indicados cuando hay afectación del estado general, deshidratación moderada/grave, inestabilidad hemodinámica o signos de sepsis5,6. No se recomienda el uso rutinario de hemograma en el estudio etiológico, aunque puede ayudar, en algún caso, a diferenciar entre infección vírica y bacteriana: leucocitosis con neutrofilia sugiere origen bacteriano; linfocitosis o monocitosis sugieren origen vírico. El hemograma debe interpretarse en el contexto clínico, ya que sus resultados pueden variar según la fase de la enfermedad, edad y estado nutricional.
Los RFA, como la proteína C reactiva (pCr) y la procalcitonina (PCT), habitualmente se elevan más en infecciones bacterianas1. La PCT es más sensible y específica para distinguir diarrea inflamatoria de no inflamatoria12. Sin embargo, valores intermedios (20-70mg/l de pCr y 0,25-0,50ng/ml de PCT) pueden corresponder a infecciones víricas o bacterianas. Además, las infecciones por adenovirus pueden elevar la pCr13. Entre las técnicas rápidas, se incluyen las que ofrecen diagnóstico etiológico específico (tabla 3), y otras que orientan hacia etiología vírica o bacteriana; es el caso de la proteína A de resistencia al Myxovirus (MxA), que aumenta específicamente en infecciones virales activas14,15. Existen pruebas rápidas que, en una sola muestra de sangre capilar, miden la pCr y la MxA por inmunofluorescencia. Estas pueden ser útiles cuando la pCr o la PCT están en rango intermedio, o ante infecciones virales con pCr elevada16. Aunque son prometedoras, aún no se ha extendido su uso clínico y se requieren más estudios para recomendar su aplicación.
Biomarcadores fecales como calprotectina, lactoferrina, mieloperoxidasa, leucocitos y sangre oculta se asocian a patógenos bacterianos17,18. Sin embargo, su utilidad práctica es limitada y no se recomiendan habitualmente para el diagnóstico etiológico1,7,19.
Patógenos emergentes y de significado incierto¿Qué consideramos como patógeno emergente? ¿Y de significado incierto?Los patógenos emergentes no son endémicos en nuestro entorno, pero su incidencia está aumentando por cambios sociodemográficos y/o ambientales. Los de significado incierto son habitualmente comensales, pero en determinadas situaciones (dependientes del microorganismo o del huésped), pueden causar sintomatología directa o indirectamente (disbiosis).
¿Cuándo son clínicamente relevantes los microorganismos de patogenicidad incierta?En una revisión realizada por Weller et al. en 202320 se identifican numerosos protozoos no patógenos (Endolimax nana; entamebas: Entamoeba coli,E. bangladeshi, E. dispar, E. gingivalis, E. hartmanni, E. polecki, E. moshkovskii; Iodamoeba buetschlii; Chilomastix mesnili; Pentatrichomonas hominis). En caso de que se detecten en niños con GEA, no deben asumirse como el germen causal y se debe continuar investigando. Se recomienda el uso de técnicas moleculares para diferenciarlos de E. histolytica, patógena.
Otros microorganismos de patogenicidad incierta pueden estar presentes en individuos portadores, produciendo eventualmente cuadros de diarrea aguda o crónica, por lo que su papel debe ser valorado individualmente de cara al tratamiento. Los más habituales serían: Enterocytozoon bieneusi (microsporidio), Blastocystis spp., Dientamoeba fragilis,Cryptosporidium spp., citomegalovirus. C. difficile se considera comensal durante los primeros 2 años de vida21. En la tabla 4 se expone en qué condiciones sería necesario tratar y el fármaco recomendado.
Tratamiento según agente etiológico: patógenos de significado incierto y emergentes
| Ajustar según resultados de antibiograma, priorizando el antimicrobiano de menor espectro y por vía oral, siempre que no exista contraindicación. | ||||
|---|---|---|---|---|
| Patógeno | Indicación tratamiento | Opciones terapéuticas | Dosis | Duración |
| Patógenos de significado incierto | ||||
| Blastocystis spp. | - Único germen detectado en heces y diarrea persistente | Metronidazol | 15 a 40mg/kg/día/VO/cada 8h (Máx. 250mg/dosis) | 5-7 días |
| Paromomicina VO | 25 a 35mg/kg/día/VO/cada 6-12h | 7 días | ||
| TMP/SMX VO | <12 años: 8-10/40-60 mg/kg/día/cada 12h>12 años: 160/800mg/cada 12h | 7 días | ||
| Nitazoxanida VO (Medicamento uso extranjero) | 1 a 3 años: 100mg/cada 12h4 a 11 años: 200mg/cada 12h>12 años: 500mg/cada 12h | 3 días | ||
| Citomegalovirus | - Inmunodepresión- Enfermedad inflamatoria intestinal | Ganciclovir IV | 5-7,5mg/kg/cada 12h | 2-3 semanas |
| Valganciclovir VO (si la condición clínica lo permite) | 900mg/cada 12h<16 años: cálculo de dosis en función de superficie corporal y aclaramiento de creatinina (ver ficha técnica) | |||
| Clostridioides difficile | - Antibioterapia reciente e ingreso prolongado, solo si curso prolongado/grave- Fibrosis quística- Inmunodeficiencia- Enfermedad inflamatoria intestinal | Retirar antibiótico previo | 10 días | |
| Metronidazola VO | 7,5mg/kg/dosis/cada 6-8h | |||
| Vancomicina VOa | 10mg/kg/dosis/cada 6h (máx 125mg/dosis) | |||
| Infección grave o fulminanteMetronidazol IV+Vancomicina VO | 10mg/kg/dosis/cada 8h (máx 500mg/dosis)10mg/kg/dosis/cada 6h (máx 500mg/dosis) | 10 díasConsiderar hacer niveles | ||
| - Alto riesgo de recurrencia o de complicaciones. Se puede valorar como primera opción | Fidaxomicina VO | 40-200mg (según peso)/cada 12h (ver ficha técnica AEMPS) | 10 días | |
| Cryptosporidium spp. | - Único germen detectado en heces y diarrea persistente- Inmunodepresión | Paromomicina VO | 25 a 35mg/kg/día/cada 6-12h | 7 días |
| Nitazoxanida VO(medicamento extranjero) | 1 a 3 años: 100mg/cada 12h4 a 11 años: 200mg/cada 12h>12 años: 500mg/cada 12h | 3 días | ||
| Dientamoeba fragilis | - Único germen detectado en heces y diarrea persistente | Paromomicina VO | 25 a 35mg/kg/día/cada 6-12h | 7 días |
| Metronidazol VO | 40-50mg/kg/día/cada 6-8h | 10 días | ||
| Microsporidium:Encephalitozoon intestinalisEnterocytozoon bieneusi | - Pacientes con VIH- Inmunodepresión | Albendazol VO | 400mg/cada 12h | 3 semanas |
| Fumagilina VO | 20mg/cada 8h | 14 días | ||
| Patógenos emergentes | ||||
| Balantidium coli | - Siempre que se detecte | Tetraciclina (Elección en >8 años, pero contraindicada en <8 años) | 40 mg/kg/día/cada 6h (Máx 2g/d) | 5 días |
| Metronidazol VO | 35-50 mg/kg/día/cada 8h Dosis adulto: 500-750mg/cada 8h | 5 días | ||
| Yodoquinol VO (tras comidas) | 30-40mg/kg/día/cada 8h (máx. 650mg/dosis) | 20 días Si necesario, puede repetirse ciclo tras 2-3 semanas | ||
| Cyclospora cayetanensis | - Inmunosupresión- Diarrea prolongada- Alto riesgo de contagio (guardería, instituciones) | TMP/SMX VO | 2 meses/18 años: 8-10mg/kg TMP+40-50mg/kg SMX/cada 12hDosis adultos: 160mg TMP/800mg SMX/cada 12h | 7-10 días(pacientes VIH pueden requerir duración mayor) |
| Cystoisospora belli | - Inmunosupresión- Diarrea prolongada | TMP/SMX l VO (Elección) | 10mg/kg/día TMP+50mg/kg/día SMX/cada 12h | 10 días |
| Pirimetamina VO+ácido fólico | 50-75mg/día/cada 12h10-25mg/día | 14 días | ||
| Entamoeba hystolitica | - Siempre que se detecte | En sintomáticos, amebicida tisular (metronidazol VO) seguido de un amebicida intraluminal (paromomicina, iodoquinol).En asintomáticos es suficiente un amebicida intraluminal con la pauta descrita | Metronidazol: 40-50mg/kg/día/VO/cada 6-8h (Máx. 1,5g/día)Paromomicina: 25-35mg/kg/día/VO/cada 8h | 10 días + 7 días |
| Plesiomonas | - Formas graves | TMP/SMX VO | 40-60/8-10mg/kg/día/VO/cada 12h (Máx. 1.600/320mg/día) | 3-5 días |
| Salmonella typhi | - Siempre que se detecte | Cefalosporinas 3.ª generación cefotaxima | 100-200mg/kg/día/IV/cada 6-8h (Máx. 12g/día) | 7 días |
| Otras cefalosporinas consultar en Pediamécum. | ||||
| TMP/SMX | 40-60/8-10mg/kg/día/VO/cada 12h (Máx 1600/320 mg/día) | 3-5 días | ||
| Ciprofloxacino | 30 mg/kg/día/VO/cada 12h (Máx. recomendado para tratar una GEA 1g/día). Fuera de ficha técnica en población pediátrica | 3-5 días | ||
| Schystosoma(S. mansoni,S. japonicim,S. intercalatum,S. mekongi,híbridos S. haematobium-S. bovis) | - Siempre que se detecte | Praziquantel VO | - S. manzoni, S. intercalatum, S. haematobium: 20mg/kg/cada 12h | 1 día |
| - S. japonicum, S. mekongi: 20mg/kg/cada 8h | ||||
| Strongyloides stercoralis | - Siempre que se detecte | Ivermectina VO (elección) Su uso en <15kg es controvertido. Contraindicado en <2 años | 200μg/kg:- 15-24kg: 1comp/cada 24h- 25-35 kg: 2 comp cada 24h- 35-50kg: 3 comp cada 24h- 51-65kg: 4 comp | 1- 2 días (2 días inmunodeprimidos) |
| Albendazol VO(>2 años) | 400mg/cada 12h | 7 díasRepetir el ciclo mensualmente durante 3 meses | ||
| Trichuris trichiura | Siempre que se detecte | Mebendazol VO (elección) | 100mg/cada 12h o 500mg D.U | 3 días |
| Albendazol VO | a) 1-2 años:- leve/moderada: 200mg D.U- grave: 1.ª dosis 200mg siguientes dosis 100mg cada 12h | 3 días | ||
| b) >2 años:- leve/moderada: 400mg D.U- grave: 400mg/día | 3 días | |||
| Ivermectina VO | 150-200μg/kg cada 24h | 3 días | ||
| Vibrio cholerae | - Siempre, incluso solo con sospecha epidemiológica | Azitromicina (elección) | 10mg/kg/día/VO/cada 24h (Máx. 500mg/día) | 3-5 días |
| TMP/SMX | 40-60/8-10mg/kg/día/VO/cada 12h (Máx 1.600/320mg/día) | 3-5 días | ||
| Doxiciclina (>8 años) | 2-4mg/kg/día/VO/cada 12-24h (Máx 200 mg/día) | 5-7 días | ||
AEMPS: agencia española del medicamento y producto sanitario; comp: comprimido; d: día; D.U: dosis única; EHEC: E. coli enterohemorrágico; EPEC: E. coli enteropatógeno; ETEC: E. coli enterotoxigénico; h: horas; IM: intramuscular; IV: intravenoso; SUH: síndrome urémico-hemolítico; TMP/SMX: trimetoprim/sulfametoxazol; VO: vía oral.
Enlaces de interés: Pedimecum: https://www.aeped.es/comite-medicamentos/pediamecum
Las condiciones de desplazamiento pueden ser muy diversas (viajes, migrantes, refugiados, adopción internacional). Por ello, en el contexto de GEA en niños en situaciones migratorias, se deberán considerar las particularidades tanto del huésped (malnutrición, inmunización incompleta, exposición a situaciones adversas ambientales, conflictos bélicos o institucionalización y factores de riesgo asociados) como de la etiología (posibilidad de infecciones mixtas, mayor probabilidad de resistencia antibiótica, patógenos endémicos y variaciones en la prevalencia según la región de origen del niño). Destacan los siguientes microorganismos:
- •
Bacterias: son la causa más frecuente (80-90%) de diarrea del viajero22. Destacan: Escherichia coli enterotoxigénica (Latinoamérica, África, Asia) y E. coli enteroinvasiva (Latinoamérica, Sudeste Asiático), seguido de Campylobacter spp. (Asia), Salmonella spp. (África), Shigella spp. (Latinoamérica, África), Vibrio cholerae (saneamiento inadecuado, zonas de conflicto)22–24.
- •
Virus: principalmente rotavirus, además de adenovirus, norovirus, astrovirus, enterovirus22,24.
- •
Parásitos: menos comunes, deben considerarse en viajes prolongados o ciertas regiones. Cabe destacar: Giardia lamblia (parásito más detectado en diarrea del viajero), Criptosporidium spp., Cyclospora spp., Strongyloides spp. (Sudeste Asiático), Schistosoma spp. (África Subsahariana, cuenca del Nilo, Oriente Medio), Entamoeba histolytica (África Subsahariana)22–24.
Se deben considerar por su relevancia otros microorganismos que pueden incluir diarrea en su presentación, aunque sean responsables de otros cuadros clínicos diferentes (virus de la hepatitis A; de la inmunodeficiencia humana o del dengue; Plasmodium spp.).
Tratamiento etiológico¿En qué situaciones se justifica el uso empírico de antiinfecciosos en una gastroenteritis aguda?La GEA en nuestro medio, y en niños sanos, es un proceso autolimitado en la mayoría de los casos, independientemente de su etiología4. Las complicaciones son poco frecuentes, salvo en los 2 primeros años de vida, debido a las características de inmadurez del sistema inmune, metabólicas y de las funciones digestivas, así como los elevados requerimientos nutricionales6,25.
La mayoría de las GEA son diarreas acuosas (no invasivas) de etiología vírica, por lo que no precisan tratamiento antiinfeccioso4,6,7,26. Algunas guías hacen la excepción en los casos de diarrea acuosa con fiebre elevada tras un viaje internacional y posibilidad de exposición a cólera7,26.
Respecto a las diarreas con sospecha de etiología bacteriana (características invasivas) hay que hacer algunas consideraciones:
- A)
Como norma general, no está indicado el uso rutinario de antibióticos4,7,25–27.
- B)
Revisando la literatura disponible, existe un elevado grado de consenso de qué circunstancias hacen recomendable el tratamiento empírico4,26,27: factores relacionados con el huésped (edad, comorbilidades), estado clínico, factores epidemiológicos y ante la sospecha de patógenos específicos (ver tablas 4 y 6)4,7,25–27.
- -
Edad: hay consenso en la necesidad de tratar empíricamente una sospecha de GEA bacteriana en lactantes menores de 3 meses, aunque hay autores que lo consideran en menores de 6 meses4,7,25–27.
- -
Enfermedades de base: inmunodeprimidos, asplénicos, enfermedad crónica grave, drepanocitosis o malnutrición son indicación de inicio de tratamiento empírico4,7,25.
- -
Estado clínico: en sospecha clínica de sepsis estaría indicado el tratamiento empírico según la sospecha de agente etiológico7,27,28.
- -
Factores epidemiológicos: pacientes institucionalizados, dado el riesgo de diseminación26,27.
- -
En caso de iniciar tratamiento empírico según los criterios mencionados, los antibióticos de elección serían azitromicina vía oral o cefalosporinas de 3.ª generación vía parenteral25.
- -
- C)
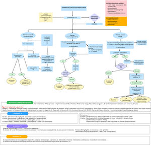
Diarrea del viajero: hasta el 80-90% de los casos se asocian a etiología bacteriana22,27. En la figura 1 se propone un algoritmo de manejo de la misma.
Figura 1.Algoritmo de manejo de GEA en contextos migratorios (viajes internacionales, adopciones, movimientos migratorios, etc.). Tto: tratamiento; PPCC: pruebas complementarias; ATB: antibiótico; FR: factores riesgo; AS: analítica sanguínea; SII: síndrome intestino irritable; sem: semanas; h: horas. Algoritmo adaptado a partir de: Badillo Navarro et al.22 e Imbert38.
Como consideración general, y teniendo en cuenta el problema creciente de las resistencias antimicrobianas, el uso rutinario de antiinfecciosos no está justificado.
¿Cuándo está contraindicado el tratamiento antibiótico en una gastroenteritis aguda de origen bacteriano?Salmonella no tiphyEn estos casos, el tratamiento antibiótico en niños sanos no afecta a la duración de la fiebre o la diarrea, en comparación con el placebo o la ausencia de tratamiento.
En los pacientes menores de 5 años, la mediana de tiempo de excreción de la bacteria es de 7 semanas, con un 2,6% de los pacientes que continúan diseminando microorganismos durante un año o más. La localización de Salmonella spp. en portadores crónicos es generalmente el tracto biliar y se asocia con frecuencia con colelitiasis. Clásicamente, se ha relacionado el tratamiento antibiótico de las GEA por Salmonella no tiphy con un riesgo incrementado del estado de portador, si bien recientemente se ha cuestionado28. Se ha descrito que la antibioterapia en portadores crónicos puede favorecer la aparición de enfermedad sistémica con bacteriemia, producir una recaída clínica o favorecer el desarrollo o la selección de cepas resistentes29.
Por tanto, en los casos no complicados de gastroenteritis por Salmonella no tiphy (salvo en la diarrea prolongada) no se recomienda el tratamiento antibiótico, limitando las indicaciones a los casos de diarrea prolongada y a la población de riesgo de infección sistémica: edad extrema (<3-6 meses), uso de corticosteroides, enfermedades linfoproliferativas, enfermedad inflamatoria intestinal, inmunosupresión, hemoglobinopatías (anemia falciforme), hemodiálisis29.
Escherichia coli productora de toxina ShigaSolo una pequeña proporción (5-10%) de los niños infectados por Escherichia coli productora de toxina Shiga (STEC), generalmente menores de 5 años, desarrollan síndrome hemolítico urémico (SHU). Este se caracteriza por la tríada de anemia hemolítica, trombocitopenia e insuficiencia renal y se asocia con mayor frecuencia a E. coli O157:H7.
La relación entre el uso de antibióticos y el desarrollo de SHU es controvertida. Numerosos estudios indican que algunos antibióticos pueden aumentar el riesgo de SHU, mientras que en otros no tienen efecto o incluso pueden reducirlo. Los antibióticos β-lactámicos y el trimetroprim-sulfametoxazol pueden ser perjudiciales30, pero otros, como la fosfomicina, parecen seguros y pueden prevenir el SHU en los pacientes adultos, especialmente si se administran en los primeros días de la diarrea31. Las fluoroquinolonas también han mostrado resultados positivos en adultos, a pesar de algunos estudios in vitro desfavorables. La colistina, la gentamicina y las rifamicinas se han asociado con resultados prometedores in vitro31. Otros fármacos, como la azitromicina y la rifaximina, no parecen aumentar la producción de toxina Shiga29. Durante el brote de STEC O104:H4 en Alemania en 2011, se observó que la persistencia a largo plazo de STEC O104:H4 era menor en los individuos tratados con azitromicina32. Sin embargo, se necesitan estudios adicionales para determinar la seguridad del uso de estos antibióticos en los pacientes con colitis por STEC. A la espera de estos datos, la mayoría de las sociedades recomiendan únicamente un tratamiento de apoyo y sin antibioterapia1.
Por ello, en la mayoría de los casos de sospecha de GEA bacteriana no deben iniciarse antibióticos hasta que se haya identificado la especie mediante PCR o coprocultivo. Se exceptúan los niños graves, hemodinámicamente inestables o con los factores de riesgo mencionados previamente, en los que estaría justificado iniciar antibioterapia de forma empírica.
¿Cuáles son los criterios de ingreso hospitalario?Consultar la tabla 5.
Tratamiento: criterios de ingreso hospitalario
| Por etiología o características del paciente | Por deshidratación, riesgo de deshidratación o alteración metabólica |
|---|---|
| - Inmunosupresión grave- Infección grave o sistémica que precise antibioterapia intravenosa- Menores de 3-6 meses con gastroenteritis por Salmonella no tiphy- Fracaso del tratamiento oral | - Intolerancia oral, incapacidad o fracaso de la rehidratación oral (por rechazo, situación social o vómitos); vómitos incoercibles o biliosos- Síntomas neurológicos (alteración conciencia, letargia, convulsiones)- Cualquier contraindicación de la rehidratación oral, entre las que destacan:• Deshidratación grave (igual o superior al 9%)• Repercusión hemodinámica. Shock. Estado séptico• Disminución del nivel de conciencia• Íleo paralítico o sospecha de abdomen agudo• Diagnóstico incierto, con potencial necesidad de cirugía urgente |
Consultar la tabla 6.
Tratamiento según agente etiológico: patógenos prevalentes
| Ajustar según resultados de antibiograma, priorizando el antimicrobiano de menor espectro y por vía oral, siempre que no exista contraindicación. | |||||||
|---|---|---|---|---|---|---|---|
| Patógeno | Indicación tratamiento | Opciones terapéuticas | Dosis | Duración | |||
| Aeromonas spp. | - Diarrea persistente (raro)- Formas crónicas (raras)- Inmunosupresión grave | Cefixima | 8mg/kg/día/VO/cada 12h (Máx. 400 mg/día). Fuera de ficha técnica. | 3-5 días | |||
| TMP/SMX | 40-60/8-10mg/kg/día/VO/cada 12h (Máx. 1.600/320mg/día). Fuera de ficha técnica. | 3-5 días | |||||
| Campylobacter spp. | - Alto riesgo de contagio (guardería, instituciones)- Inmunodeprimidos- Diarrea persistente (>7 días) | Azitromicina (1.a elección) | 10mg/kg/día/VO/cada 24h (Máx 500mg/día) | 3-5 días | |||
| Ciprofloxacino | 30mg/kg/día/VO/cada 12h (Máx. recomendado para tratar una GEA 1g/día) Fuera de ficha técnica en población pediátrica. | 3-5 días | |||||
| Meropenem | 3 meses-11 años (<50 kg)10-20 mg/kg cada 8 h>11 años y 50 kg:500 o 1.000 mg cada 8 h | 14 días | |||||
| - Infección grave o sistémica (bacteriemia) | Carbapenems | Imipenem/cilastina | Ver dosis en Pediamécum | ||||
| Cefotaxima(si sensibilidad confirmada) | 100-200mg/kg/día/IV/cada 6-8h (Máx. 12g/día) | 7 días | |||||
| Ceftriaxona(si sensibilidad confirmada) | 50-75mg/kg/día, IM/IV/cada 24h (Máx. 4 g/día) | 3-5 días | |||||
| Aminoglucósidos (adyuvantes de los anteriores) | Gentamicina | 5-7,5mg/kg/día/IV, cada 24h. Monitorizar niveles. Uso poco habitual para GEA. | 3-5 días | ||||
| Otros | Consultar en Pediamécum. | ||||||
| Escherichia coli | - EPEC y ETEC: si curso prolongado/grave, diarrea del viajero no autolimitada- EHEC (0157:H7): contraindicado, aumenta el riesgo de SHU | Azitromicina (1.a elección) | 10mg/kg/día/VO/cada 24h (Máx. 500mg/día) | 3-5 días | |||
| TMP/SMX | 40-60/8-10mg/kg/día/VO/cada 12h (Máx. 1.600/320 mg/día) | 3-5 días | |||||
| Ciprofloxacino | 30mg/kg/día/VO/cada 12h (Máx. recomendado para tratar una GEA 1g/día). Fuera de ficha técnica en población pediátrica. | 3-5 días | |||||
| Giardia lamblia | - Si curso prolongado/grave | Metronidazol | 15mg/kg/día/VO/cada 8h (Máx. 1,5 g/día). | 5-7 días | |||
| Nitazoxanida(Medicamento uso extranjero) | VO, 1-3 años: 100mg/cada 12h; 4-11 años: 200mg cada 12h; >12 años: 500mg/cada 12h (Máx. 1 g/día). | 3 días | |||||
| Albendazol | VO, dosis habitual de 200mg/cada 12h (Máx. 400 mg/día). Uso fuera de ficha técnica. | 3-5 días | |||||
| Salmonella non-typhi | Infección grave o sistémica, así como población susceptible de padecerla:- Menores de 3-6 meses (riesgo bacteriemia)- Inmunodeprimidos- Uso de corticosteroides- Enfermedades linfoproliferativas- Enfermedad inflamatoria intestinal- Hemoglobinopatías (anemia falciforme)- Hemodiálisis- Diarrea persistente (>7 días)Nota: Algunos autores recomiendan no tratar en ningún caso. En caso de tratar: aunque clásicamente se ha establecido que puede prolongar el estado de portador, la evidencia científica actual no sostiene esta afirmación | Cefalosporinas 3.a generación(1.a elección) | Cefotaxima | 100-200mg/kg/día/IV/cada 6-8h (Máx. 12 g/día). | 7 días | ||
| En infecciones de SNC 200-300mg/kg/día/cada 6-8h (máx 12g/día). | Ver complicaciones | ||||||
| Otras cefalosporinas | consultar Pediamécum | ||||||
| Amoxicilina (alternativa si sensibilidad confirmada) | 40-45mg/kg/día/VO/cada 8h (Máx 500mg/dosis) | 7 días | |||||
| Ampicilina (alternativa si sensibilidad confirmada) | 100mg/kg/día//IV/cada 6h. | 7 días | |||||
| Amoxicilina/clavulánico (alternativa)Nota: Recomendada por algunos autores y expertos por el aumento de resistencias a la ampicilina y amoxicilina | VO: 50mg/kg/día, cada 8h. (Máx. recomendado para tratar una GEA 3g/día de amoxicilina sin superar 375mg/día de clavulánico).IV: 100mg/kg/día/cada 6-8h. (Máx. recomendado para tratar una GEA 3g/día de amoxicilina sin superar 375mg/día de clavulánico). Comprobar diferentes proporciones de clavulánico en Pediamécum. | 7 días | |||||
| Azitromicina (alternativa) | 10mg/kg/día/VO/cada 24h. (Máx. 500mg/día) | 3-5 días | |||||
| TMP/SMX (alternativa si sensibilidad conocida) | 40-60/8-10mg/kg/día/VO/cada 12h. (Máx. 1.600/320mg/día). | 3-5 días | |||||
| 8- 12mg/kg/día de trimetoprim/IV/cada 12h. (Máx. 160g trimetoprim /dosis) | Ver complicaciones | ||||||
| Ciprofloxacino (alternativa) | 30mg/kg/día, VO, cada 12h. (Máx. recomendado para tratar una GEA 1g/día). Fuera de ficha técnica en población pediátrica. | 3-5 días | |||||
| 10mg/kg/IV/cada 8-12h (Máx. 400 mg/dosis) | Ver complicaciones | ||||||
| COMPLICACIONES | Bacteriemia | <3meses | Cefalosporinas de 3.a generación(1.a elección)CefotaximaCeftriaxonaAlternativas: quinolonas o TMP-SMX, siempre teniendo en cuenta la situación clínica y las sensibilidades del cultivo. | Tratamiento iv.Analizar LCR en todos los casos | 10 días | ||
| 3-12meses | Tratamiento IVLCR si está clínicamente indicado. | 7 días | |||||
| >12meses | LCR si está clínicamente indicado.Tratamiento IV.Posibilidad de paso a VO según la evolución clínica (amoxicilina, amoxicilina-clavulánico, TMP/SMX o Azitromicina) | 7 días | |||||
| Meningitis | Tratamiento IV (hasta finalizar)Valorar añadir ciprofloxacino en niños graves en espera de sensibilidad o si persiste el crecimiento en LCR tras 48-72h | 4-6 semanas | |||||
| Osteomielitis | Mantener tratamiento IV al menos 3 semanas | 4-6 semanas | |||||
| Shigella spp. | - Siempre, incluso solo con sospecha epidemiológica | Cefalosporinas 3.ª generación(elección) | Cefotaxima | 100-200mg/kg/día/IV/cada 6-8h. (Máx. 12g/día). | 7 días | ||
| Otras cefalosporinas | consultar en Pediamécum. | ||||||
| Azitromicina | 10mg/kg/día/VO/cada 24h. (Máx. 500mg/día) | 3-5 días | |||||
| Ciprofloxacino | 30 mg/kg/día, VO, cada 12h. (Máx. recomendado para tratar una GEA 1g/día). Fuera de ficha técnica en población pediátrica. | 3-5 días | |||||
| TMP/SMXnota: si las cepas aisladas son sensibles o si los datos microbiológicos de la zona sugieren susceptibilidad | 40-60/8-10mg/kg/día, VO, cada 12h. (Máx. 1.600/320mg/día) | 3-5 días | |||||
| Yersinia spp. | - Infección y clínica persistente- Inmunocomprometido- Infección grave o sistémicaNota: Algunos autores recomiendan no tratar en ningún caso | Cefalosporinas 3.ª generación | Cefotaxima | 100-200mg/kg/día/IV/cada 6-8h. (Máx. 12g/día) | 7 días | ||
| Otras cefalosporinas | consultar en Pediamécum. | ||||||
| Aminoglucósidos Gentamicina | 5-7,5mg/kg/día/IV/cada 24h. Monitorizar niveles. Uso poco habitual para tratamiento de GEA. | 3-5 días | |||||
| Otros aminoglucósidos: consultar en Pediamécum | |||||||
| TMP/SMX | 40-60/8-10mg/kg/día/VO/cada 12h. Máximo 1.600/320mg/día. | 3-5 días | |||||
| Ciprofloxacino | 30mg/kg/día, VO, cada 12h. (Máx. recomendado para tratar una GEA 1g/día). Fuera de ficha técnica en población pediátrica. | 3-5 días | |||||
AEMPS: agencia española del medicamento y producto sanitario; comp: comprimido; d: día; D.U: dosis única; EHEC: E. coli enterohemorrágico; EPEC: E. coli enteropatógeno; ETEC: E. coli enterotoxigénico; h: horas; IM: intramuscular; IV: intravenoso; SHU: síndrome urémico-hemolítico; TMP/SMX: trimetoprim/sulfametoxazol; VO: vía oral.
Enlaces de interés: Pedimécum: https://www.aeped.es/comite-medicamentos/pediamecum.
Es difícil establecer la prevalencia de las complicaciones en GEA en nuestro medio debido al diseño de los estudios (casos anecdóticos de complicaciones poco frecuentes, estudios retrospectivos o en países con bajo IDH, inclusión de los pacientes hospitalizados, etc.) y a que tampoco existen guías que dirijan su tratamiento según su etiología.
¿Cuál es la complicación más frecuente y más grave en una gastroenteritis aguda?La complicación más frecuente en una GEA es la deshidratación. La presencia de diarrea moderada/grave (DMG) es más frecuente en GEA por rotavirus, Cryptosporidium spp., E. coli enterotoxigénica y Shigella spp.33. Padecer una DMG aumenta la mortalidad 8,5 veces con respecto a niños de la misma edad y sexo, fundamentalmente en menores de 2 años33. Sin embargo, la mortalidad por DMG es muy poco frecuente en Europa (<1 muerte/100.000 habitantes/año en menores de 5 años)3. La malnutrición crónica aumenta la posibilidad de padecer DMG y el riesgo de nuevos episodios.
Sin embargo, hasta dos tercios de las muertes por DMG no están relacionadas con la deshidratación durante la fase aguda y se producen más de 7 días después33. Pese a ello, ningún tratamiento basado en suplementos nutricionales (cinc o vitamina A), probióticos, soluciones de rehidratación oral o antibióticos influye en la mortalidad, el empeoramiento del estado nutricional o la persistencia de la diarrea34.
¿Qué es el síndrome postenteritis?La mayoría de los estudios referidos al síndrome postenteritis o diarrea persistente (DP) se han realizado en países con bajo IDH, por lo que su aplicación a nuestra práctica clínica habitual es complicada. Aunque no existe consenso en una definición adecuada, generalmente se define como una diarrea que se prolonga más de 7 días.
Se conoce poco sobre su etiopatogenia, implicándose la presencia de infección persistente, cambios en la microbiota intestinal, alteraciones de la permeabilidad intestinal, malabsorción de hidratos de carbono (intolerancia secundaria a la lactosa), alergias alimentarias (fundamentalmente alergia a proteínas de leche de vaca o APLV), dismotilidad o la presencia y perpetuación de enteropatía por malnutrición35.
En países con alto IDH se ha encontrado asociación entre la gravedad de la GEA y la presencia de DP, no relacionándose con el agente causal o con cambios en la microbiota36. El uso de nuevas técnicas diagnósticas moleculares podría dar más información sobre la etiología infecciosa en DP37.
¿Cuáles son las complicaciones en una gastroenteritis aguda según el agente etiológico?Las complicaciones sistémicas tienen una baja incidencia. Son más vulnerables los lactantes (menores de 3 meses), inmunodeprimidos, malnutridos o con enfermedades de base.
Las complicaciones específicas según el patógeno y poblaciones de riesgo aparecen resumidas en la tabla 7.
Complicaciones según el agente etiológico
| Microorganismo | Complicación |
|---|---|
| Rotavirus | Afectación grave, convulsiones febriles (2-8%), convulsiones benignas con diarrea leve (4%), encefalitis, meningitis, cerebelitis, enterocolitis necrosante, invaginación, bacteriemia por gérmenes Gram negativos |
| Norovirus | Brotes estacionales, crisis convulsivas febriles y convulsiones benignas con diarrea leve, afectación gravea, diarrea persistentea |
| Adenovirus | Afectación gravea, diarrea persistentea, hepatitis |
| Salmonella(S. enteritidis y typhimurium) | Bacteriemia (1%)a,b,c, endocarditisc, infección endovasculard, osteomielitise, artritis séptica, artritis reactivaf, meningitis, absceso cerebral, infección urinaria, afectación visceral (pulmonar, pleural, hepática o esplénica) |
| Shigella spp. | Bacteriemia (4%), crisis convulsivas y/o encefalopatía (hasta el 40%), artritis reactivaf, prolapso rectal, megacolon tóxico, obstrucción intestinal, perforación colónica, reacción leucemoide. |
| Yersinia spp. | Bacteriemia, faringitis y absceso faríngeo, pseudoapendicitis, ileitis, perforación intestinal, peritonitis, invaginación, megacolon tóxico, isquemia intestinal, colangitis, trombosis vena mesentérica, absceso visceral (hígado, bazo, riñón o pulmón), endocarditis, artritis séptica, artritis reactivaf, manifestaciones cutáneas (eritema nodosof), uveítis, conjuntivitis. |
| Campylobacter spp. | Enfermedad graveg, pseudoapendicitis, colitis, linfoma, colecistitis, peritonitis, eritema nodosof, celulitis, artritis reactiva, artritis séptica, osteomielitis, pseudoaneurisma, pericarditis, miocarditis, síndrome de Guillain-Barréf, síndrome de Miller-Fisherf |
| E coli productora toxina-Shiga | Síndrome hemolítico-urémico |
| Clostridioides difficile | Enfermedad grave, colitis pseudomembranosa, colitis fulminante, bacteriemia, artritis reactivaf, enfermedad recurrente |
| Giardia lamblia | Diarrea crónica con malabsorción, malnutrición, estomatitis aftosa, urticaria, intestino irritable, fatiga crónica, colecistitis, colangitis, hepatitis, insuficiencia pancreática exocrina. |
| Cryptosporidium spp. | Diarrea crónica con malnutricióna,g, colecistitisg, colangitisg, hepatitis, pancreatitis, síntomas crónicos (dolor abdominal, dolor articular, náuseas, fatiga, cefalea, dolor ocular, anorexia o pérdida de peso) |
VIH: virus de inmunodeficiencia humana.
Diagnóstico
- –
Solo en algunos casos (tabla 2) está indicado hacer estudio microbiológico en la GEA. (Consenso 94,4%)
- –
Para la búsqueda selectiva de microorganismos se tendrá en cuenta la situación clínica y epidemiológica: bacterias, sobre todo en los pacientes graves o con diarrea invasiva; virus, en brotes epidémicos y menores de 3 años; parásitos, en diarreas prolongadas. (Consenso 100%)
- –
Para la selección del método de diagnóstico, se considerarán: la disponibilidad, las ventajas y desventajas de cada prueba (tabla 3), y el contexto clínico-epidemiológico del paciente. (Consenso 100%)
- –
El hemograma y los RFA tienen una utilidad limitada para diferenciar entre etiologías vírica y bacteriana; solo estarían indicados en los pacientes con afectación del estado general. (Consenso 100%)
Patógenos emergentes y de significado incierto. (Consenso 100%)
- –
El papel de los microorganismos de significado incierto debe ser valorado en cada caso.
- –
En los casos de GEA asociada a movimientos migratorios, se recomienda valorar las particularidades del huésped y su contexto, pues pueden influir en los microorganismos implicados.
- –
La antibioterapia empírica utilizada para la diarrea del viajero depende de sus características, del estado general del paciente y de su evolución a las 72 horas, considerando siempre la existencia de factores de riesgo.
Tratamiento. (Consenso 100%)
- –
Las indicaciones de antibioterapia en las infecciones por Salmonella spp. se limitan a la población de riesgo de infección sistémica y a casos de diarrea prolongada.
- –
El uso de antibióticos bactericidas para tratar la infección por STEC O157 podría asociarse con el desarrollo de SHU.
- –
El creciente problema de las resistencias antimicrobianas hace recomendable no usar de manera rutinaria antiinfecciosos en una GEA y restringir su uso a circunstancias concretas.
Complicaciones. (Consenso 100%)
- –
Aunque la incidencia de complicaciones es baja, se recomienda vigilar su aparición en los pacientes de riesgo (menores de 2 años, inmunodeprimidos, desnutridos) y en caso de GEA moderada/grave.
- –
Se recomienda descartar intolerancia secundaria a la lactosa o APLV en los pacientes con diarrea prolongada tras un GEA, vigilando la presencia de afectación nutricional que la perpetúe.
Belen Aguirrezalbalaga González (SEPEAP), Ana María Alonso Rubio (SEPEAP), Rosario Bachiller Luque (SEPEAP), Alicia Berghezan Suárez (AEPap y SEIP), María Natali Campo Fernández (SEUP), Ángel José Carbajo Ferreira (AEPap), Antonio José Conejo Fernández (SEIP), Marta Cruz Cañete (SEIP), Ana Pilar Galera Peinado (AEPap), Parisá Khodayar-Pardo (SEUP), David López-Martín (SEIP), M. del Pilar Lupiani Castellanos (AEPap), Carlos Ochoa Sangrador (SEGHNP), Luis Ortiz González (SEPEAP), Begoña Pérez-Moneo (SEGHNP), Roi Piñeiro Pérez (SEIP), Ricardo Torres-Peral (SEGHNP) y Roberto Velasco Zuñiga (SEUP)










